Jieun

Redesign video snippets sharing

For brand new start-up

— ROLE

UX research

UX design


— DATE

Apr 2021

This is the case study for startup, launched brand-new video recording platform, which helps users to retrench their long online meeting time with specialized features; subtitle, jumping, or easy sharing.


The purpose of this case study is to create easy process for users to make and share specific video snippets without sharing the whole meeting recording.



Prepare the test

  • Competitor Analysis

Based on our purpose of research, I am setting up several different standards, and check what’s gonna be our potision.


I figured out some of the result after comparing competitors.

Core points of design:

Light integration, and easy access to manage contents as an online product.


Use the highlight function to be differentiated and make it easy.


Iterate same process easily to check their snippets and share it.

Creating subtitle

The solution already has a feature for creating subtitle, which means you can quickly type something to make highlight during the online meeting.


This is already unique feature from other platform, so I thought of ways to make the most of it.

New features

As I figured out the design direction, I started thinking about which specific features are actually solving the problems.



  • INSIGTS from research

  • 1. Competitors doesn’t offer the highlight functionality, which is high potential of the company.

  • 2. Competitors doesn’t offer Integration, and it need to download the whole application or pay for the service.

  • 3. Competitors give the option to share via Youtube or their platform.

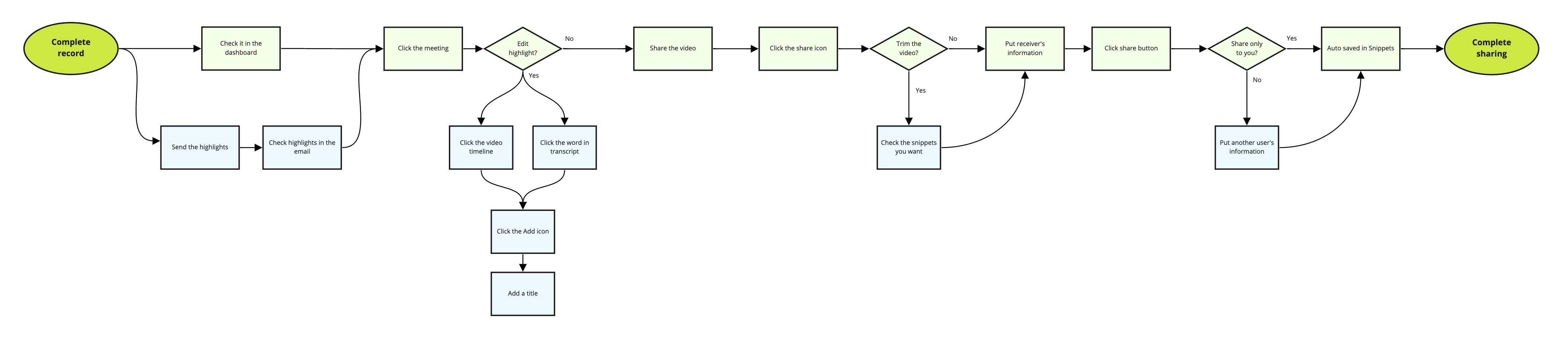
Userflow

Based on features I set up, I created userflow to make the prototype for usability test.

Prototype

So, as the high-fidelity of prototype is completed, the usability test is ready!

Usability test

  • For better understanding

  • I prepared short presentation to introduce what is the service, and the purpose of this test.
  • Millenials, Techy, and Diversity

  • I choose 5 different interviewees from different background and culture, but who has a lot of experience of online meeting.

Test Result

After the interview, I got meaningful feedback from 5 interviewees. They all agreed the new feature is easy to use, but thought it need to be organized – such as using groups – after recording the video. They are a bit confused to manage snippets.

Conclusion



  • 1. They think sharing process makes sense and clear. Everyone can find the option quickly and easily. 

  • 2. Every users can understand the process quickly but has some confusions after completing sharing. * Didn’t recognize the difference between meetings and snippets

* Some copies give confusions


  • … So How can improve the design?



1. Copy Correction

- only share to me → Only save to me

- Share the whole video → Select all


2. Give hints

Some users cannot recognize meetings and snippets, which needs to give different design for each elements to be much clearer. 


3. Message for auto save

  • Some users cannot recognize the snippets are auto saved in the snippets.